深圳市尊龙时凯科技有限公司

6U规格CompactPCI 主板

名称CP6-H9BC5

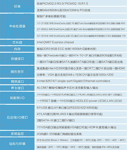
CP6-H9BC5是一款基于Intel Core QM77芯片组架构刀片CPCI板; 板贴Intel Core i7多核处理器;板贴8GB(DDR3 1600)ECC内存; 该产品具备优越的数据处理能力、、、、图形显示能力、、、、网络通讯能力,,适用于对实时数据处理、、、通讯...
服务热线 :0755-23158586
扫一扫,,与微信对接咨询
厂家实力有效保修质量保障

CP6-H9BC5

  • 产品详情
  • 规格参数
  • 相关问题
产品规格:


订购信息:

定制:CP6-H9BC5

电话:0755-23158586 邮箱:hdc1@hdccpci.com 地址:深圳市宝安区西乡大道288号宝源华丰总部大厦十七楼1719号
站点地图